
文章图片

文章图片

文章图片

文章图片

文章图片

文章图片

文章图片

文章图片

文章图片

文章图片

文章图片

文章图片

文章图片

文章图片

文章图片

文章图片

文章图片

文章图片

文章图片

文章图片

文章图片

随着直播行业的崛起 , 许多带货主播已经享受到了时代红利的甜头 。 头号主播如李佳琦和薇娅已经赚了大钱 , 明星们闻到了商机并纷纷涌向直播间 。
然而 , 在追求金钱的过程中 , 总有一些明星不择手段地进行虚假宣传 , 他们的行为让人震惊 。 下面就是几个典型的例子 , 接下来小编将为大家介绍 。 谭凯是排在第一位的人 。 谭凯直播带货一事 , 令众多人感到困惑 。
谭凯是应晖一角的扮演者 , 曾在《何以笙箫默》中出演 。 他塑造了许多经典的电影角色 , 展现出卓越的表演实力 , 可谓难得的演技派艺人 。 然而 , 他的直播表现却让他的观众感到失望 。
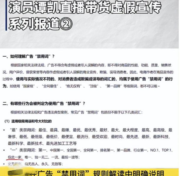
谭凯在一次护肤品直播中 , 宣称这款面膜的价格是全网最低 , 只有在他的直播间购买才能享受到如此优惠的价格 , 仅售99元 , 一盒装12片 。 他巧妙地运用自己的演技 , 以恳切可信的方式将夸张的言辞表达出来 , 这样一来 , 许多并不了解真相的观众都被他的表演所打动 , 纷纷购买了产品 。
然而 , 细心的网友们在恢复意识后发现了一个事实:这款面膜根本不是所谓的全网最低价 , 其他平台和直播间购买同样都是这个价格 。 清朗官方点名谭凯也因在此次宣传中使用禁用词如“最优惠”、“仅有”等而涉嫌虚假宣传 。
谭凯已经不是第一次违规了 。
他之前在一个推销活动中 , 多次使用引导观众产生误解的措辞来描述芦荟胶的纯天然无化学成分 。 谭凯这次不仅用言语表达了 , 甚至直接将一团芦荟胶涂在手上然后品尝 。
推荐阅读
- 502把手跟东西粘住了怎么办 502把手跟东西粘住了怎么办视频
- 卖惨炫富当小三,十年过去,吉克隽逸的“淳朴”人设,终于崩塌了
- 乘坐公共交通工具时应当做到什么
- 夏天可以把香水放冰箱吗 香水夏天要放冰箱吗
- 榴莲打开后不熟怎么办 榴莲打开后不熟怎么办我又把果皮合起来了
- 如何去除拖把上的毛发 怎么去除拖把上的毛毛
- 磁道的正确说法有哪些 磁道的正确说法
- 年轻人宁可当保安也不进厂,别说不能吃苦,看看工厂的无良操作
- 怎么把脸变白而且又干净 怎么把脸变得又白又嫩
- 雪花如何形成小学生 雪花如何形成
