
文章图片

文章图片

文章图片

文章图片
编制带给人的“安全感” , 或许身在职场的人更有体会 。 特别是体制外的行业呈现更多变化以来 , 越来越多毕业生也开始将考编作为奋斗目标 。
有调研显示 , 00后对于考取编制的热情 , 甚至比80后和90后更高 。 不是年轻人贪图“安逸” , 而是很多人发现 , 即使进入名企 , 也可能面临“35岁困境” 。
相比之下 , 显然体制内的岗位才更有保障 , 也就难怪为何明知考编难 , 大学生还是宁愿抱着“充当分母”的可能来报考 。
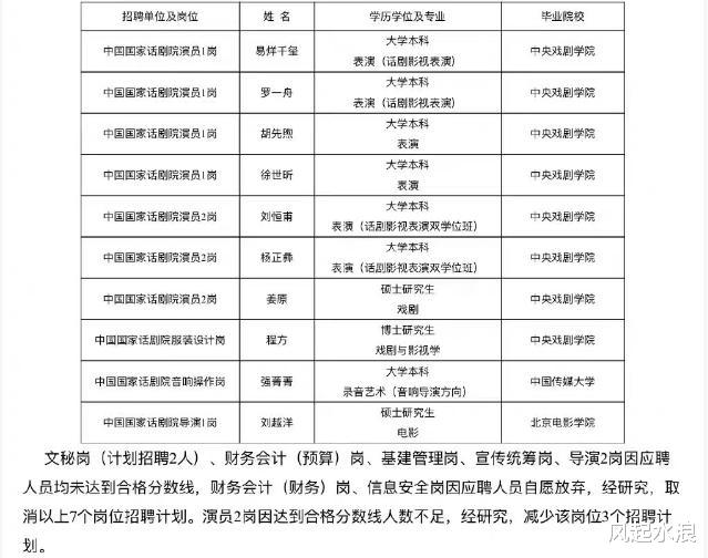
令人想不到的是 , 其实那些已经事业有成、收入不错的明星 , 也很钟爱考编 。 晓彤、昊然等多人已经顺利考编上岸 。 但易烊列入拟录取名单后 , 却引发热议 。
话剧院回应易烊等人考编流程 , 原来是参加“线上面试”“小镇做题家”这个原本只流行在一些985毕业生之间的词汇 , 突然又火了起来 。 了解以后才知道 , 原来是源于易烊等人考编的话题 。
众所周知 , 即使是考取小城市的编制 , 从笔试到面试再到政审 , 能上岸也是非常不容易的 。 国家话剧院这种单位 , 难度就更大了 。
这届的拟聘名单里 , 出现易烊等艺人 , 很快引起了网友的探讨 。 不少大学生感慨 , 编制的名额本来就很稀缺 , 对于普通考生而言 , 考编是改变人生的重要方式 。
不过明星考编的意义可能跟普通毕业生有交大区别 , 毕竟他们在意的并非工资和社保 , 而是得到事业单位认可后 , “锦上添花”的其他正面影响力 。
但是网友们对这次招聘的流程有质疑的声音 , 没有笔试 , 包括面试的时候也没有看到本人来 。 这让外界疑问 , 是不是“因人设岗”?
如今公示期已结束 , 话剧院也立即予以了公开回应 , 表示此次招聘符合正规流程 , 并不存在“萝卜岗位”的问题 。
这些考生之所以被录取 , 是因为本来就没有笔试环节 , 并不考察文化课知识;录取的关键在于面试中 , 实际专业水平如何 。
至于“未亲自参加面试”的疑问 , 也有明确解释 , 原来当时面试采取的是线上、线下两种形式 。 部分考生参加的是“线上面试” , 并非缺考 。
拟聘名单变动的可能已经很小 , 有人劝他主动放弃根据事业单位招聘的规则 , 拟聘名单公示期内 , 有任何异议也是允许的 。 但经过复核后 , 既然符合招聘流程 , 那么基本可以确定最终录取人员了 。
【招聘|话剧院回应易烊考编,原来是参加“线上面试”】此前很多人也在猜测 , 易烊等人考编的话题引起这么多热议 , 会不会影响结果 。 现在看来 , 名单变动的可能已经很小 , 考编上岸几乎是“稳了” 。
但网友们的评价也出现了不同的态度 。 一些毕业生和家长 , 还是觉得没有笔试 , 跟常规的编制考试标准差别很大 , 对普通考生而言并非积极的影响 。
有知名评论员建议他主动放弃这个编制 , 虽然根据回应 , 流程是正规的 。 但毕竟对于艺人来说 , 大家的口碑也非常重要 。 不用笔试就入编确实引起了不少反响 。
网友普遍认为 , 进行知识层面的笔试 , 反而更利于引导演艺工作者提升自己的文化水平 , 获得大家的认可 。 对学生群体也有更好的榜样作用 。
但另一些网友则认为 , 明星跟普通考生本来就不在一个赛道 。 事业单位招录一些人气高的人 , 也并非从事普通职位的工作 。
推荐阅读
- 招聘|逆向思维:选人就是选书,学会筛选过滤你才能事半功倍
- 灰姑娘的童话 灰姑娘故事
- 招聘|述职报告真的很简单!学会这7步,做个职场卷王
- 非常实用的结婚祝福语精选 祝福新人结婚的话
- 天猫客服怎么转人工服务 如何拨打天猫客服人工电话
- 招聘|职场规则之一:不抱怨不怨恨
- 普通话命题说话范文3篇 学习普通话的体会
- 招聘|“47人面试,35人缺考”,县城教师招聘,竟出现大量人中途放弃!
- 四川话巴适是什么意思 巴适是什么意思
- 00后|“一个敢写,一个敢批”,00后大学生离职申请走红,面子话都省了
