[]高中生物:193个必考重点(填空版含答案)早晚背一遍,稳上90
![[]高中生物:193个必考重点(填空版含答案)早晚背一遍,稳上90](https://image.uc.cn/s/wemedia/s/upload/2020/90d28c7476664e2d2756c78542e08f35.png)
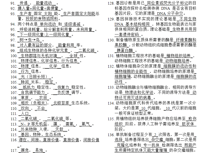
文章图片
![[]高中生物:193个必考重点(填空版含答案)早晚背一遍,稳上90](https://image.uc.cn/s/wemedia/s/upload/2020/606e2c32ac61e7c494df9ccdc07fe828.png)
文章图片
![[]高中生物:193个必考重点(填空版含答案)早晚背一遍,稳上90](https://image.uc.cn/s/wemedia/s/upload/2020/720c00643281ff74396618368a545683.png)
文章图片
![[]高中生物:193个必考重点(填空版含答案)早晚背一遍,稳上90](https://image.uc.cn/s/wemedia/s/upload/2020/3d2d977f9f15b056f462b9d495285d90.png)
文章图片
【距离2020年高考还有75天!】
高中生物 , 不是最难的科目 , 但是很多同学还是不能获得高分 。 对于高中生物的学习很多同学都觉得很头疼 , 生物对于理科来说是理科中的文科 , 所以需要记的内容也非常多 。 但是很多同学不够重视基础知识 , 只是一味做题 。
实际上高中生物知识之间的联系性非常强 , 同学需要将知识点环环相扣 , 细细总结 。 但由于高一高二学习的基础知识比较零散 , 很多同学对其概念、规律、原理等理解不清 , 不能灵活应用 , 导致到了高三感觉非常吃力 。
所以总的来说 , 高中生物重点是知识的记忆 。 今天社长给同学们总结了高中生物193个必考重点知识点(填空版含答案)以方便同学们进行高考复习时背诵 。
接下来进入正题 。
文末可免费领取电子版
(因篇幅有限 , 以上只是一小部分 , 关注社长 , 每天分享学习技巧 , 解读高考出题规律 , 免费领取电子版资料 , 帮助同学们快速提分!)
获取电子版:
1.关注社长+留言
2.关注社长+私信
【[]高中生物:193个必考重点(填空版含答案)早晚背一遍,稳上90】我不知道未来会是怎样的 ,可是那些挑灯夜战奋笔疾书的日子知道 , 那些寒风凛冽里为高考奔波的日子 , 它们都变成日后你们迎接更美好人生的铺垫 。 ——社长每日偷来的语录
推荐阅读
- 『』考试经常考!比对高考真题总结的高中历史表格,真正的提分神器!
- 高考■高三提分必备!高中政治知识结构图,只发一次!
- 【高中英语】2020高中英语所有题型技巧与练习——15篇语法填空题(秒杀解析)
- 『高考』初中成绩一般,高中逆袭上北大,他只坚持这3点
- 『学霸』136页!最全手写版高中历史学霸笔记,专题总结+例题(含解析)
- 「高中数学」为什么学霸做题又快又准?33个高中数学神级秒杀结论帮你助攻高考
- 「数学」高中兴趣学科与大学专业对应关系,上大学报专业必须参考!
- 高中数学@高中数学:近五年高考试卷汇总,想提分还是要刷真题!
- 「」高中班主任说:高考会比平时的考试高出30分左右!有道理吗?
- 高中物理:高中物理100个重要知识点+330道经典好题(基础+刷题)高考冲满分
