『』考试经常考!比对高考真题总结的高中历史表格,真正的提分神器!

文章图片

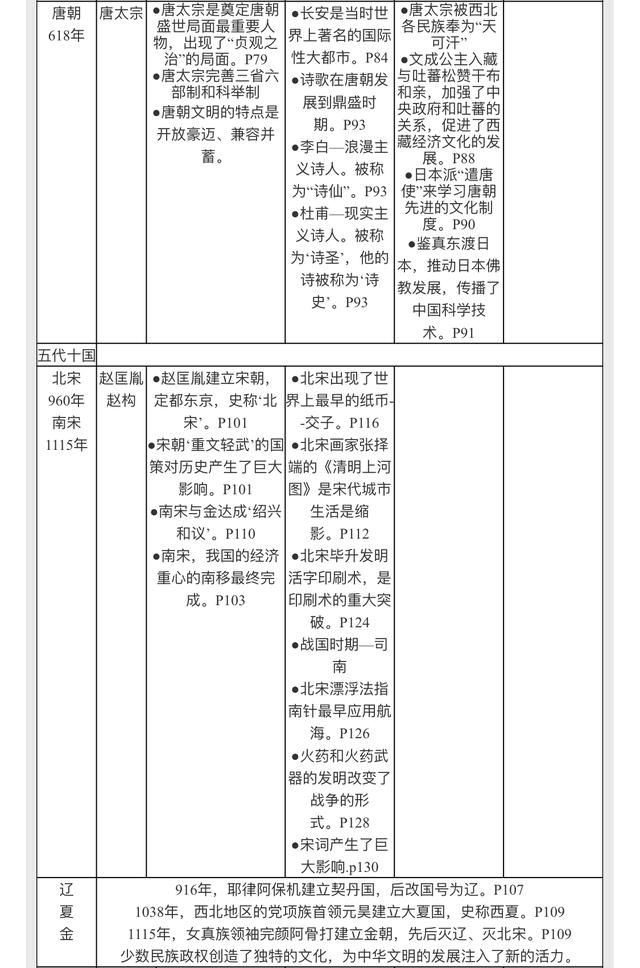
文章图片

文章图片

文章图片

都知道学好历史 , 时间很重要!但我们往往记不住、记住了也混乱一团 。
本人曾帮助多名学生几个月从三四十分逆袭到80+ 。 为了解决历史时间问题 , 本人十几年研究高考 , 仔细比对高考真题 , 精推出出这份大事年表!
是不是感觉特别少?
比对过高考真题——高考考到的时间 , 这个表里都有!这个表里有的时间 , 考试经常考 , 真正的提分神器!
无数学长学姐证明:只要记住这份大事年表 , 考历史时可以轻松地多4~12分 。
据我观察 , 网络上流传甚广的其他版本的大事年表其实存在着许多不妥之处:
1.版式问题 。 单纯的文字形式的“大事年表”其实很难被称作是“表格” , 不够直观 。
2.内容太过繁多 , 不适合背诵 。 其实在考试实战中 , 不需要记忆太多时间以及事件 。 大多数学生也根本无暇在大事年表上投入太多太多的时间成本 。
因为篇幅有限 , 私信我回复“领取”就可以免费领取word电子版 。 以下是部分资料内容 , 完整高清版的发送私信即可 。 更多资料持续更新 , 敬请关注 。
【『』考试经常考!比对高考真题总结的高中历史表格,真正的提分神器!】
推荐阅读
- 「」“网课”后的考试,成绩大幅下降,高考还有希望吗?
- 『』意想不到!高考倒计时70天,高三学生多半在家,考试时间暂无准信
- ##为什么没人去偷高考试卷?17年前的一场教训,让人至今不敢忘!
- 高中数学@高中数学:近五年高考试卷汇总,想提分还是要刷真题!
- 「」高中班主任说:高考会比平时的考试高出30分左右!有道理吗?
- 「高考」2020年起,这四类学生不能参加考试,网友:第四类可真惨
- 「」全国最新开学时间表!开学就考试,你该如何准备?
- 高考▲200个易错易混词+50个练习题(含答案)记熟了,高中所有考试稳了
- #数学#数学神童:8岁高考760分,读初中却经常跑去大学听课,现状如何?
- 高考▲最新发布,中小学考试延期到7月18日前,大学4月26日前必须全部报到完。高考呢
