
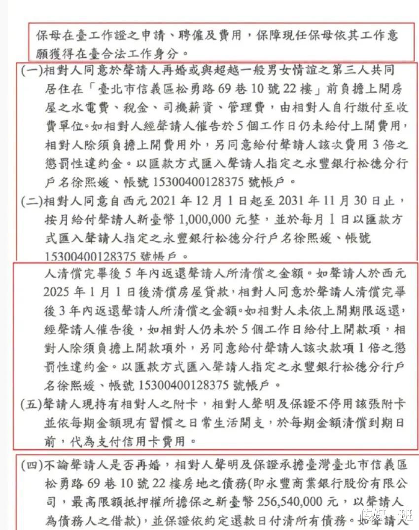
文章图片

文章图片

文章图片

文章图片

文章图片

文章图片

文章图片

文章图片

大S下了盘大棋 , 公开说谎引发汪小菲震怒 , 诱导他出错招牢狱之灾——引言 。
这是“杀猪盘”吗?还是大S做了一盘大棋局 , 做局非要把张兰、汪小菲母子拖进牢狱里不可?只要你汪小菲晒转账记录 , 就涉嫌违法 , 毕竟转汇出去 , 每年都是有一定额度的 。 超过限额 , 就涉嫌违法犯罪了 。
我永远没有吃瓜吃到这么累过 , 因为你永远猜不到大S、汪小菲、张兰、S妈黄春梅这几个人之间后续的纠葛 , 会有多么狗血和曲折离奇 。
这不 , 汪小菲再晒证据 , 证明大S在离婚之后 , 拿着汪小菲名字的信用卡每隔几天就要消费一次 , 每个月要花掉百万 。
大S连她再婚嫁给具俊晔拍“婚纱照”头上戴的头纱 , 秀恩爱时戴的项链 , 都是刷汪小菲的信用卡买的 。
这哪像普通夫妻离婚之后的样子 , 有一种离婚、离家 , 但是经济上永远不断粮的状态 。
敢情汪小菲就是大S一家一辈子的“提款机”吗?说好了给儿子、女儿的抚养费 , 怎么最后连她再婚的花销 , 也要前夫汪小菲出呢?这是不是有点PUA过分了?
难怪后来 , 他们会有这么多嫌怨 。 说到底 , 情绪背后还是利益 。
事情还要从12月3日大S突然晒出付款记录证明开始说起 。
当天 , 大S晒出相关记录 , 证明在台北自己名下的两套房子 , 都是她本人向银行银行申请贷款的 , 并且付的首付款前后达三个多亿台币 , 合计也要几千万人民币 。
这与汪小菲此前说的两套房子都是他买的说法 , 完全大相径庭 。
大S的“致命一击” , 来自于她晒出的另外一张截图 , 也就是汪小菲手写的跟大S借了2600万台币借款的欠条 。
截图中 , 汪小菲承诺 , 2018年底之前 , 他会把所有欠款还清 。 而2600万台币的用途 , 也有说明 。
其中 , 2000万用于经营台北S酒店相关费用 , 另外600万用于支付律师费 。
在大S的说法里 , “爱新觉罗汪”的房子不是汪小菲买的 , 而是大S自己贷款买的 , 汪小菲只是负责还房贷而已 。
而这2600万台币的借款 , 汪小菲至今也只还了500万台币 。
大S为此还自嘲 , 她自己嫁的是“伪豪门” , 所以才会被人家问候了祖宗18代 。 大S同时还讽刺张兰 , 说她自己被儿子汪小菲蒙在鼓里还不知道 , 天天在直播间卖酸辣粉炒作 。
一时之间 , 事情的方向有了变化 , 很多网友开始站大S 。 原因也在于 , 这段时间张兰在直播间里过于活跃 , 直播间里带货策划出来的梗 , 处处都是针对大S、具俊晔一家 。
一会儿 , 张兰戴着绿帽子 , 一会儿她又睡在床垫上 , 最后她干脆还推出了卤蛋、软饭套餐 , 借此来讽刺大S和具俊晔 。
后来 , 张兰在直播间干脆把怒火对准S妈黄春梅 , 说她年轻时是舞女 , 一心想结交有钱人 , 是她毁了自己的两个女儿的人生 。
这次大S主动出击 , “重燃战火” , 明显是有备而来 。
她和具俊晔的经纪人 , 也不甘示弱 , 加入战队 , 直戳张兰做生意的痛点 , 质疑张兰移民 , 说她涉嫌偷税漏税 。
截至我们发稿时 , 张兰方面并没有给出明确的回应 , 只是说 , 所谓的2600万的欠款 , 早在2018年儿子就已经还清了 。
而在汪小菲的说法里 , 他为大S和这个家付出的所有 , 从来没有让前妻写下任何欠条儿 。 大S所说付的两套房子的首付款 , 那也是他从内地转账过去给前妻的 。
推荐阅读
- 大S|大S助理硬刚汪小菲,爆料其婚内出轨有性病,女方消费100万是报复
- 大S|大S告诉汪小菲具俊晔很节俭,转身刷前夫的卡1天买2个百万爱马仕!
- 吴耀汉|81岁老戏骨出事,家里搜出大量毒品,生产销售一条龙
- 100元人民币兑换2万多缅甸元,在缅甸能干什么?缅甸美女告诉大家
- 中国“新四大发明”全球实力圈粉央视三大栏目聚焦ofo小黄车
- 盯上我国粮食了?美国:水稻种植释放大量甲烷,会影响全球气候
- 大半车主一到雾天就开双闪?交警:也别开车了,回去重考科目三吧
- 大S|墙倒众人推!台湾资深经纪人,爆料大S私下不为人知的一面
- 大S|大s想扳回一局,晒购房明细和汪小菲欠条,网友看出三点质疑
- 大S|大S具俊晔夫妇强词夺理否认事实内涵网友耳聋眼瞎非“文明”人,那我们来跟她扯扯什么是文明
