:高考得分解析:高中语文阅读复习笔记,理解板块薄弱的同学吃透它
【:高考得分解析:高中语文阅读复习笔记,理解板块薄弱的同学吃透它】
文章图片

文章图片

文章图片
各位同学、家长大家好 , 每天分享学习方法与干货 , 希望能帮助大家 。
在语文阅读理解中 , 想要得到一个好成绩 , 首先 , 一定要多看多做 , 逐渐形成阅读的语感 。 坚持每天做2篇阅读理解 , 各种类型的阅读理解都要做 , 尤其是科技类阅读和古文阅读 。
其次 , 在做阅读理解时要注重方法 , 不能拿到一篇阅读直接上去就看 , 这样的话没有形成整体的思维 , 读完了也没有什么用 , 题照样做不出来 。 先大概浏览一下是什么题材的 , 比如是议论文还是记叙文 , 然后逐一浏览题目 , 对所有的问题有个印象 , 一般的阅读理解的问题顺序是和文章的顺序一致的 , 看完了问题对正篇文章的逻辑顺序也会有大概的了解 。
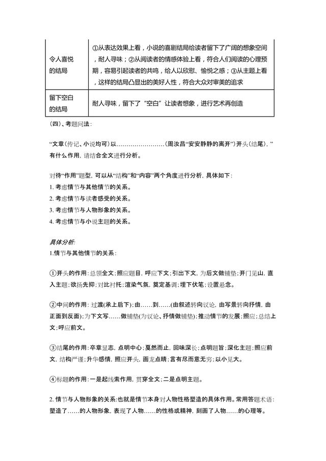
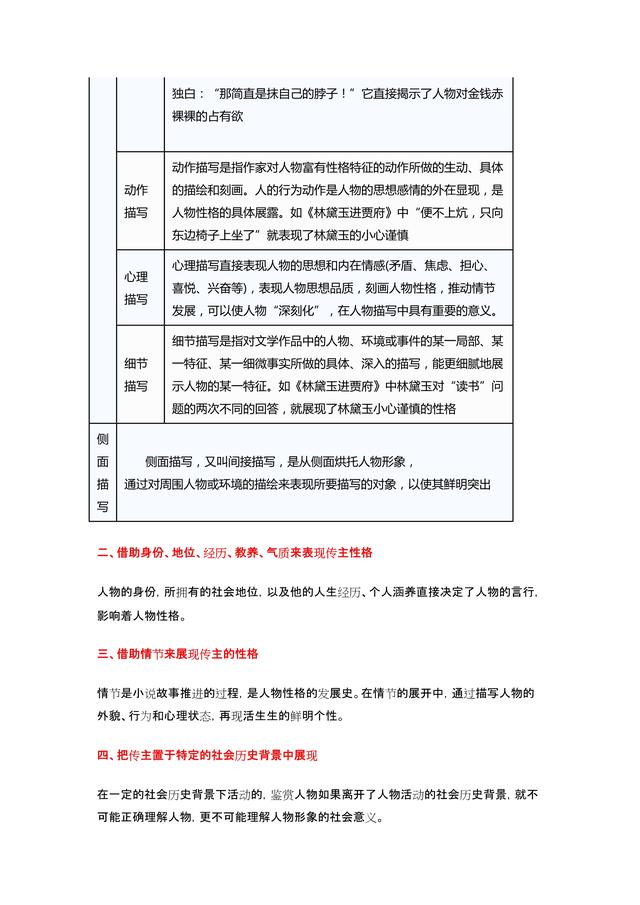
下面是针对高中知识 , 给大家整理的高中语文阅读复习笔记 , 如果有需要的同学可以打印 。 篇幅原因 , 以下是整个内容的截取部分 。
资料获取方法
点击作者头像 , 私信 , 发送“语文阅读”免 费获取电子版
推荐阅读
- 「作文」高考英语11篇话题作文+10篇疫情范文,全背熟,差生也能拿高分!
- 【高考】对比明显的2位高考红人,1位因狂妄被称“小丑”1位孝心感动世人
- 强基计划:什么是“强基计划”,对高考将产生怎样影响,一文了解!
- 【】英语真题应该留什么时候的用来最后模拟?现在离高考还剩两个月,这个时间就是做英语真题最好的时间!
- :高考成绩过线不多,只能走民办院校?你的选择还有更多
- ▲高考结束的那天,你想对自己说些什么?一位同学的回答值得深思
- [空腹]2020年高考体检注意事项,体检不合格,哪些专业不能报?
- 高中数学@高中数学精选好题400道,吃透高考答题准确率提升一大截!含答案
- 高考@这25所军校招收高中生,将来想要成为军人,可以重点关注
- 高考作文@当年轰动一时的高考满分作文,文言文《赤兔之死》作者蒋昕捷,如今混得怎样了?
