董宇辉陷入今天的两难困境,冯唐早就点醒过,可惜他当时没听懂!

文章图片

文章图片

文章图片

文章图片

文章图片

文章图片

文章图片

文章图片
回不去 , 也走不脱 , 是董宇辉当前在东方甄选老东家这里面临选择难题 。 这种“进退两难”的困境 , 其实冯唐早就点醒过他了 , 可惜 , 当时的董宇辉没听懂!
此前 , 冯唐作为嘉宾做客东方甄选直播间时 , 就曾与俞敏洪一起聊起董宇辉 。
当时 , 冯唐问俞敏洪:“你觉得小董现在还有什么重大改进之处?”
针对这个问题 , 俞敏洪陈述了很多 。
大概意思突出两个重点:
第一 , 董宇辉很厉害 , 为公司转型发展立下了汗马功劳 。
第二 , 董宇辉不简单 , 成名后不但没飘 , 反倒比以前更努力了 。
看着这堪称完美的评论 , 任谁也不会想到:竟然有一天 , 东方甄选会和董宇辉产生分歧站在尖锐的对立面 。
面对俞敏洪对董宇辉的夸奖 , 冯唐却有截然不同的解读 。
他开着玩笑告诉身边的董宇辉:俞敏洪真正想说的意思是:
首先 , 你别飘 , 这些跟你没关系 。
其次 , 你还有进步空间 , 还需要学习 。
最后 , 学成之前 , 不要总想着赚多少钱 。
访谈中 , 冯唐还曾提问董宇辉:\"你知道朱元璋为什么必须杀了已经77岁的李善长吗?\"
董宇辉摇了摇头 。
冯唐接着说: “没有权力 , 财力是留不住的 。 ”
说这话时 , 冯唐还意味深长的看了俞敏洪一眼 。
经过冯唐这么一解读和暗示点醒 , 想必当时的俞敏洪心里也是冷汗直冒 。
作为管理界的王者 , 可以说冯唐的解读既新颖 , 又一语中的 。
如今再看之前的直播片段 , 董宇辉能有今天 , 其实早在冯唐的意料之中 。
关于未来的“坑” , 冯唐也早给过董宇辉点醒 , 可惜那时的董宇辉没听懂 。
换句话说 , 当时的董宇辉 , 只能假装没听懂 。
在那一场访谈中 , 哪怕能力超强如冯唐 , 在强势控场后没多久 , 董宇辉还是凭借自己超燃的大脑CPU替东方甄选挽回了控场主动权 。
面对网友评价冯唐作品“留白太多 , 适合待在垃圾桶”的评价 ,
董宇辉也丝毫不见慌乱 。
他甚至借势造势 , 把冯唐拿来和国际大家海明威做类比 , 最后不动声色的又感染了消费者 , 再掀抢购热潮 。
那一次 , 东方甄选的带货主播董宇辉 , 成为第一个让铮铮男儿冯唐 , 眼里泛起泪光的人 。
从排斥到认可 , 冯唐那晚很满意 , 董宇辉的表现也越发突出 , 获赞无数 。
那一场直播现场 , 同时出现了两个“神” , 一个是董宇辉 , 一个是冯唐 。
在董宇辉的直播史上 , 曾经创造过十分钟卖出13000本书的历史佳话 。
看着这个战绩 , 站在一边的俞敏洪都忍不住赞叹:
如果董宇辉进入外交业 , 一定是优秀的外交大使 。
让人没想到的是 , 预言应验这么快 。
仅仅几个月后 , 俞敏洪就结结实实给董宇辉上了一课 。
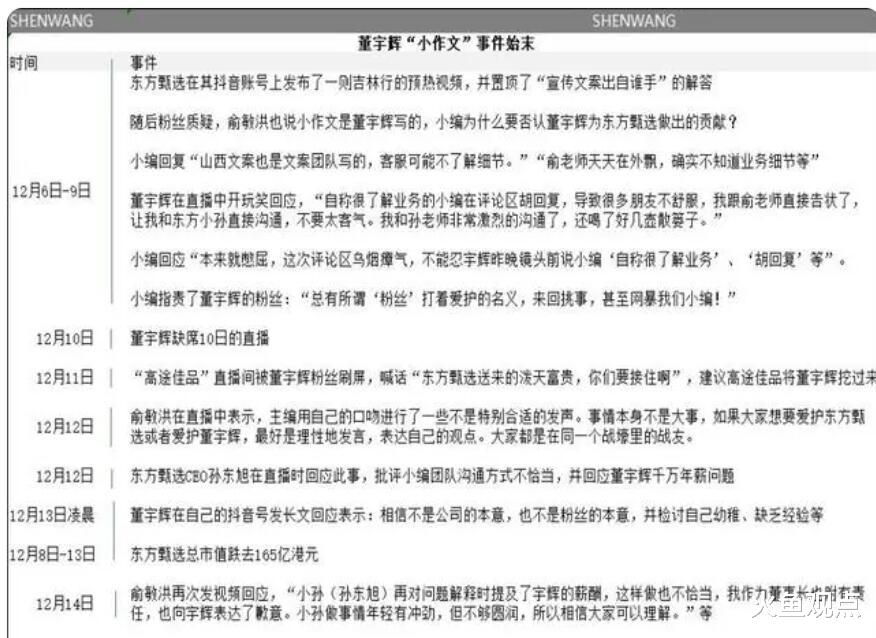
一场小作文风波 , 搞掉了高悬不下的股价 。
受万众瞩目的董宇辉 , 也悄无声息地回到了陕西老家 。
繁华落尽 , 留下的是一地鸡毛和网上的喧嚣不尽 。
再看董宇辉和昔日的老东家东方甄选 。
随着俞敏洪的一篇声明和东方甄选CEO东方小孙的真诚道歉 , 东方甄选的各个直播间如常运转 。
直播间里虽然几位主播状态游离 , 但整体氛围依然热闹 。
实时10万加的在线人数 , 销量一点不减 , 留言区也是满屏的哈哈哈哈 。
表面看来 , 没有了董宇辉 , 东方甄选的直播并未受到太大影响 。
推荐阅读
- 董宇辉暂离直播间后状况频出!在线破10万,粉丝猛涨高途突然下播
- 局域网限制上网软件有哪些
- 这是人性,终究还是低估了董宇辉!
- 这就是人的本性,他们都小看了董宇辉!
- 小编硬刚再曝内幕,董宇辉助理强势声援放下素质,享受缺德人生
- Redis 除了用作缓存还能干吗?
- 《家有儿女》中,刘星一家到底多有钱,可能今天大部人都没达到
- 俞敏洪摊牌了!东方甄选自爆小作文出自团队,董宇辉或成最大牺牲品
- Nginx 反向代理为什么叫做“反向”?
- 用oppo65w快充给30w手机充电
