天山生物|天山生物10天涨300%,是散户的力量?还是另有布局?

文章图片

文章图片

文章图片

文章图片
问:你认为凭散户的力量 , 能将天山生物股价十天涨超300%吗?
答:天山生物是近期的妖股 , 热度非同一般 , 里面没有什么机构 , 基本是散户为主 , 那么这是散户的力量掀起的一次妖股事件吗?真的是散户炒作的吗?如果不是那么是谁炒起来的?本文就说说这个事情 。
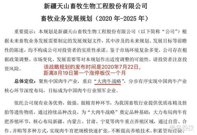
1、资金的力量的强弱是相对的天山生物具备妖股的特性——盘子小 , 天山生物的总股本只有3.13亿股 , 在8月19日第一个涨停板之前的股价是5.8元 , 也就是说市值只有18亿元 。 这是典型的小盘股 , A股目前有将近4000家上市公司 , 而截止到9月4日 , 市值小于18亿元的股票仅仅有138家 , 占比仅3.3% 。
像茅台那样的优质股票里面自然是机构扎堆 , 有上千家机构持有其股份 , 机构的特性就是比较有耐心 , 股价会呈现长期上涨的态势 , 这是茅台的股价强势基础 。
但是天山生物却是一只“无人问津”的股票 , 从2020年半年报中看到前十大流通股东当中只有两个机构股东 , 而且这两个机构股东背后实则为一家机构——北京泽盈投资有限公司 。
天山生物的盘子小还不仅仅是总市值低 , 因为其流通股仅仅为1.84亿股 , 那么流通市值就是10.7亿元 , 而其流通股东中的前十大流通股东持股1.05亿股 , 那么十大流通股东之外的流通股东持有的股份仅仅为0.8亿股 , 市值仅仅为4.64亿 , 也就是说天山生物在开启这轮妖股历程之前的十大流通股东之外的股东持有的市值仅仅为4.64亿元 。
如果按照总市值小于18亿元 , 流通市值小于10.7亿的条件去筛选 , 那么截止9月4日 , A股共有40家这样的股票 , 而且这些股票都有一个共同的特点——ST或退市 。
所以 , 天山生物是一只“天选之股” , 它成为妖股 , 是被精心筛选过的 , 因为盘子如此之小 , 流通盘更小 , 而又没有被ST的股票屈指可数 , 背后的资金是做足了功课的 , 真正的盘子其实不到5个亿 , 这撬动起来不需要多少资金 , 第一次涨停板的换手率才8% , 第二次是18%的换手率 。 所以 , 即便没有机构 , 游资足可以炒作起来 , 但是在开启炒作之前还需要一味药——概念 , 自古兵家讲究师出有名 , 哪怕是莫须有!
2、天山生物开启妖股之路的“师出有名”在哪里?今年最火的板块可谓是芯片板块 , 市场涨幅之大 , 热度之大 , 无出其右 。 因为2018年以来芯片就被卡脖子了 , 是我们国家目前进口金额最大的产品 。
那么芯片和天山成为妖股有什么关系?很多股民并不知道天山生物是干啥的 , 其实这是一家牛羊育种的公司 , 看看具体的产品业务就知道了 , 仔细看下图各位读者就明白了天山生物是干嘛的了 。
具体的业务其实就是种牛/羊的养殖、销售和进出口 , 冻精和胚胎的生产、销售和进出口 , 其他的业务还有牛奶和肉类的生产和销售 , 冻精这块业务在原来大概能占到总营收的20% , 哪怕是到了2019年的上半年也能占到20%的营收 , 到了2019年全年这个营收占比降低到了10% , 到2020年上半年已经降低到6% 。
讲了这么多 , 到底和天山生物成为妖股有什么关系?不讲这些你就不会明白天山生物的师出有名在哪里 。
推荐阅读
- 证券日报|智飞生物等10只白马股股价翻番,年内北上资金合计净买入超1000亿元
- 个股|9月来A股指数已跌3%:医药生物板块领跌,中下旬是入场良机?
- 医药|9月来A股指数已跌3%:医药生物板块领跌,中下旬是入场良机?
- 天山网|新疆新冠肺炎确诊病例、无症状感染者全部“清零”
- “妖股”天山生物高烧背后:起底创业板小市值股的诱惑
- 水底奥秘|怪石湖水怪之谜:水下生物被捉后,引发的灾难令人警醒
- 资金|天山股份:重大资产重组积极推进中
- 天山|“妖股”天山生物高烧背后:起底创业板小市值股的诱惑
- 【】新冠疫苗如何定价?中国生物高管:考虑消费者支付能力等因素
- 投资者|被深交所重点监控后天山生物再涨停,11天涨幅近400%
