国足|1980—1982年国足战绩统计,看看那时的国足是不是亚洲强队

文章图片

文章图片

虽然 , 我们在50年代就成立了国家男子足球队 , 但中国足球真正与世界接轨融合却是开始于70年代末80年代初!
80年代的神州大地 , 乘着改革开放的东风而显得朝气蓬勃、神采奕奕!在足球领域也是如此 , 那时的我们还没有职业联赛 , 但足球这项运动却有着良好的群众基础 。 虽然 , 80年代的国足与世界足球水平还有不小的差距 , 但在亚洲 , 除东亚韩国和西亚伊朗有比国足强的硬实力外 , 对阵其它球队 , 国足均有很大机会战而胜之 , 是的 , 包括现在亚洲超一流的日本!
因80年代无职业联赛 , 国家队层面以赛代练的情况比较多 , 国足比赛场次大大多于现在!今天先统计80年代前3年的战绩!如果大家有兴趣关注 , 后面会连续统计后面的国足战绩!
1980年 , 国足共计参加了45场正式比赛 , 其中对日本国家队保持了全胜!
1981年 , 国足比赛37场 , 在世界杯预选赛中双杀沙特!
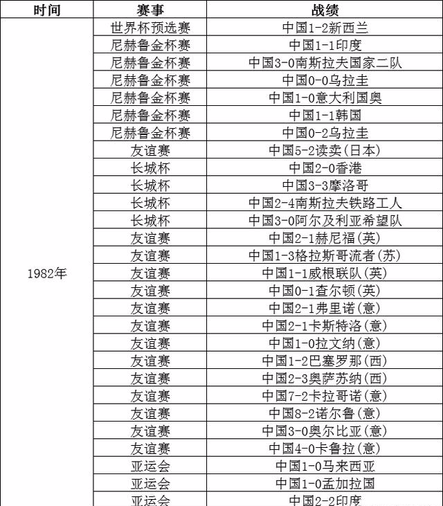
国足在1982年进行了29场比赛 , 我们可以看到 , 在那年国足曾经与西甲豪门巴塞罗那交锋 , 以1:2的比分负于对方 , 因此 , 第一位攻破巴萨球门的中国球员不是效力西班牙人的武磊 , 这位中国球员会是谁呢?
【国足|1980—1982年国足战绩统计,看看那时的国足是不是亚洲强队】在1980-1982年三年间 , 我们可以看到 , 那时的日本还无法与国足抗衡 , 我们也有能力和伊朗扳下手腕 , 除去韩国队 , 朝鲜和新西兰在亚太区倒是国足的苦主!
推荐阅读
- 里卡多·高拉特|高拉特代表国足上场还有戏!籍贯已经改成了“广东”
- 广州恒大|恒大战深足首发11人浮出水面:3外援祭最强出击,国足王牌携两天才新星冲锋
- 根深稳固|李铁眼光真不如里皮,恒大5-0打爆一人!国足飞翼自带丢球属性
- 韩国足球新闻|前韩国国脚首谈退出国家队原因:“键盘侠的恶评让我不堪其扰”
- 扎库米|国足还得靠恒大帮?,11名国脚同场未能征服李铁!国安归化球星沉寂
- 上海上港|本土球员彻底沦落?前场没有一个国内球员,圈子文化坑害中国足球
- 中国足协|下午4点! 国足收到坏消息:足协终极计划几乎落空,冲击世界杯悬了
- 小妹侃体育|但恐无缘国足,申花传奇外援愿被归化!用8年爱上中国
- 国足|深夜22点!国足归化锁定新目标,5年中超狂轰27球45助攻
- 伊沃|建业赛后,国足传来重大好消息:中超神外援伊沃归化没画上句号!
