[]高考化学:71个高频考点,这次必须背下来!附26个真题专题汇编
![[]高考化学:71个高频考点,这次必须背下来!附26个真题专题汇编](https://image.uc.cn/s/wemedia/s/upload/2020/a5232f5aa1bd8b175085bc7209797d0d.png)
文章图片
![[]高考化学:71个高频考点,这次必须背下来!附26个真题专题汇编](https://image.uc.cn/s/wemedia/s/upload/2020/7dcb11c53158421e7f83e7ce61b92a82.png)
文章图片
![[]高考化学:71个高频考点,这次必须背下来!附26个真题专题汇编](https://image.uc.cn/s/wemedia/s/upload/2020/3c1d9eab3974859b536f65d1f73f7350.png)
文章图片
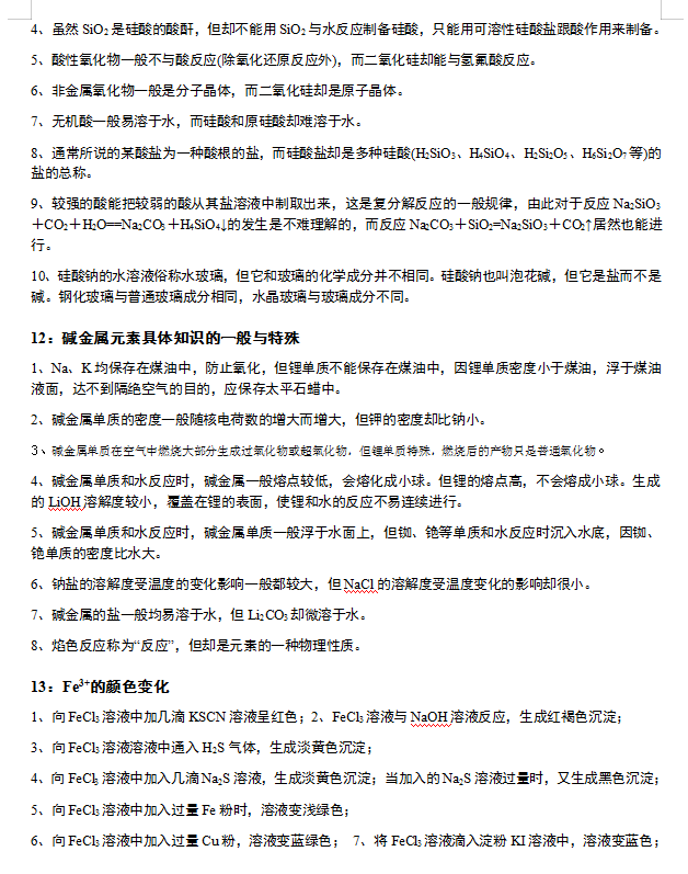
![[]高考化学:71个高频考点,这次必须背下来!附26个真题专题汇编](https://image.uc.cn/s/wemedia/s/upload/2020/9ae90ef37fd742f77b85aa40b1b1c3c9.png)
文章图片
![[]高考化学:71个高频考点,这次必须背下来!附26个真题专题汇编](https://image.uc.cn/s/wemedia/s/upload/2020/97dcafbe772277bfd9532794a1006c28.png)
文章图片
【距离2020年高考还有27天!距离2021年高考还有362天!】
很多同学认为高中化学难 , 那么化学究竟难在哪里呢?高中化学这门学科最大的特点就是知识点既多又杂 , 并且重要的知识都必须背下来 。 而且化学的学习既要像文科 , 需要强化记忆许多具体的小知识点 , 又像理科 , 需要做适量的训练 , 去提高同学们自己的解题熟练程度和应变能力 。
所以同学们想在短时间内快速提高化学成绩是很难的 , 但也不是不可能!
同学们需要一份应试技巧 , 找到高考的高频考点 , 从历年考试题看出 , 有一些高频考点是经常出现的 , 而同学们每次遇到都会犯错 , 或是写错方程式 , 又或是写错其概念 。 尤其是每年的高考题有550分的题是换汤不换药的 , 考点知识点是固定不变的 , 只要你掌握了这些必考和常考题型 , 高考拿分很容易 。
所以针对这种情况 , 社长就整理出高中化学经常考到的71个高频知识点 , 还附上高考化学真题26个专题汇编 , 共138页 , 希望能帮到同学们!家有理科生的家长最好提前给孩子打印出来 , 让孩子们能够提前知悉 。
文末可免费领取电子版 。
接下来进入正题 。
(因篇幅有限 , 以上只是一小部分 , 关注社长 , 每天分享学习技巧 , 解读高考出题规律 , 免费领取电子版资料 , 帮助同学们快速提分!)
获取电子版:
关注社长+私信(并不是要关注 , 因为不是粉丝我回复不了 。 )
【[]高考化学:71个高频考点,这次必须背下来!附26个真题专题汇编】跑步太累 , 作业太多 , 理科太难 。 睡眠太少 。 但熬过这些艰难的日子就是前程似锦 。 ——社长每日偷来的语录
推荐阅读
- [理综]高考理综290分是什么水平?文综可以考到290分吗?
- 【理综】高考倒计时,理综怎样才能分数最大化?这些技巧你掌握了吗?
- 【】还有3天就要高考,高考考场已经布置好,今年高考有什么变动先看看考场
- ▲高考毕业,不建议报考的六大专业,你准备好了吗?
- 【高校】高考成绩中等的学生,适合报考这5所大学,将来很好就业
- #苟晶#关注高考事件,我们全被苟晶给骗了
- 「」7张真实照片揭露高考前夕这3个人到底有多累!让人看完感动到落泪
- 『高考作文』755字高考满分作文,30字无人能识,阅卷组长亲自出马写2000字注
- 「江苏省」高考最“委屈”的两个省,低分就能读清华,却是公认的国内最难
- 考试@为什么越来越多的老师不愿意高考监考了?3点原因不容忽视
