高中英语:3年高考精品系列:高中英语完形填空各类(如记叙类)解析,382页

文章图片

文章图片

文章图片

文章图片

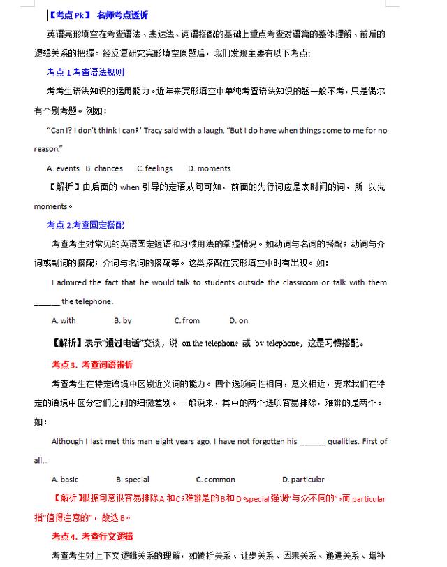
完形填空是一种立意新、要求高的综合语言测试题这种题型即考查学生的语法、词法、句法、习惯用法等英语基础知识的综合运用能力 , 又考查学生对短文的阅读和理解能力 。 高考考试说明对完形填空题型有以下规定:考生必须通篇考虑 , 掌握大意 , 综合运用所学的词汇和语法等知识 , 选择最佳答案 。
因为篇幅有限 , 点击我的头像私信我回复“领取”就可以免费领取word电子版 。 以下是部分资料内容 , 完整高清版的发送私信即可 。 更多资料持续更新 , 敬请关注 。
【高中英语:3年高考精品系列:高中英语完形填空各类(如记叙类)解析,382页】
推荐阅读
- [理综]高考理综290分是什么水平?文综可以考到290分吗?
- 【理综】高考倒计时,理综怎样才能分数最大化?这些技巧你掌握了吗?
- 【】还有3天就要高考,高考考场已经布置好,今年高考有什么变动先看看考场
- ▲高考毕业,不建议报考的六大专业,你准备好了吗?
- 【高校】高考成绩中等的学生,适合报考这5所大学,将来很好就业
- #苟晶#关注高考事件,我们全被苟晶给骗了
- 「」7张真实照片揭露高考前夕这3个人到底有多累!让人看完感动到落泪
- 『高考作文』755字高考满分作文,30字无人能识,阅卷组长亲自出马写2000字注
- 「江苏省」高考最“委屈”的两个省,低分就能读清华,却是公认的国内最难
- 考试@为什么越来越多的老师不愿意高考监考了?3点原因不容忽视
