『江西』江西将于4月5日开始逐批次开学? 真相来了!

近日 , 一则《江西省教育厅有关春季开学报告》在网络上疯传 , 该报告称 , 我省4月5日开始逐批次开学 , 引起了不少家长和学生的关注 。3月19日 省教育厅相关负责人回应当前开学时间尚未确定此报告系谣言 。
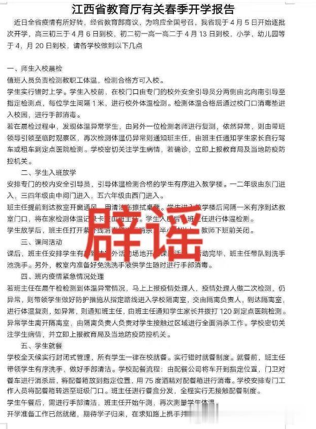
记者注意到 , 《江西省教育厅有关春季开学报告》中称 , 我省4月5日开始逐批次开学 , 高三初三于4月6日到校 , 初二初一高一高二于4月13日到校 , 小学、幼儿园等于4月20日到校 , 并就师生入校晨检、学生入班放学、课间活动、班内疫情紧急情况处理、学生就餐等方面做出了明确的规定 。 同时 , 文件落款为3月18日 。
3月19日
记者向省教育厅相关负责人求证此事 。
该相关负责人表示
当前我省开学时间尚未确定
此报告系谣言
请大家不信谣、不传谣
一切以官方权威信息为准 。
来源:江南都市报全媒体记者许佳慧
编辑:肖琳琪
【『江西』江西将于4月5日开始逐批次开学? 真相来了!】更多新闻
这个省 , 可有条件地摘口罩了关于南昌一小区入境女子的情况通报来了! 每天150万个!连续7天!江西口罩预约来了
推荐阅读
- 「」全国开学情况:17省开学时间明确,7省4月初有望,10省市还需等待
- 「幼儿园」教育局发开学通知,小学4月9日开学,幼儿园4月13日开学
- :好消息来了!快被网课逼疯的家长有救了!4月开学在即
- 【健康码】4月份小学和初中将陆续开学,幼儿园和大学要再等等
- 「大学排名」最新消息。开学通知:小学一、二、三年级4月23日开学,
- 「大学生」全国19省开学时间确定,6省4月7号开学,4省3月30号开学
- ▲14省开学时间总览,4月迎“开学潮”,4省有望开学,5省开学延迟
- 「高校」全国一半省份宣布开学时间,4月迎来开学高峰期
- 「安徽」2个“高考大省”明确开学日期,初定4月7日,家长可算松一口气
- 『青海』?开学新动向:11省市3月中下旬开学,5省市4月开学,有两省很特别
