「高校」2020年哈三中普通高考模拟试卷(一)理科综合试题

文章图片

文章图片

文章图片

文章图片
【「高校」2020年哈三中普通高考模拟试卷(一)理科综合试题】
文章图片

文章图片

文章图片
高考在即 , 珍惜每一天!
停课不停学 , 在家也要强基础!
推荐阅读
- 『国企』新消息!“逢进必考”的公务员,2020年新增4大“免试”录取途径
- 「高校」两所“国字号”名校,同日官宣复试线公布时间,一悬念或揭晓
- 「河海大学」华东地区哪些高校实力强?中国科大进不了前三,河海大学超越海大
- 「石家庄铁道大学」八所普通二本特色高校:性价比挺高!就业率也好!
- [高校]广西最好的10所大学,广西大学只排第二,竟然有3所医科大上榜
- 高校■浙大教授郑强:我国高校有8个档次,这个排名你同意吗?
- 高校:常被误认为民办高校,但上海这所大学早在1960就是全国重点大学!
- 高校:她是中国最美的211大学校长:如果我不说,你一定猜不出她的年龄
- 高校■究竟何时才能全面开学?各大高校又是何时开学?教育部:通知来了
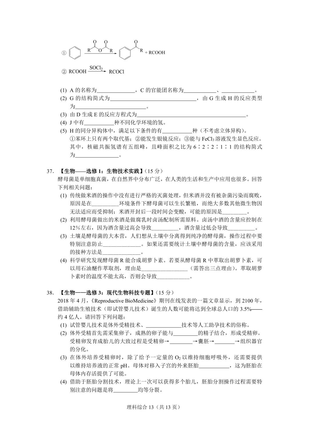
- 【高校】何必紧盯北上广?在这几个城市上大学也非常好
