江苏省▲好消息,这17省开学时间定了,请家长和老师们做好准备

文章图片

文章图片

突如其来疫情席卷全世界 , 经过中国政府的巨大努力 , 以及全中国人民的奋力配合 , 我国的疫情已经得到了有效的控制 , 目前已经有多个省市连续几天新感染病例都是0 , 胜利的曙光就在眼前 , 这场没有硝烟的战争 , 中国耗费了巨大的牺牲终于打赢了上半场 , 下半场就靠其他国家了 。
【江苏省▲好消息,这17省开学时间定了,请家长和老师们做好准备】
随着很多省市的疫情得到了有效的控制 , 学校开学的呼声越来越高 , 就在近日 , 江苏省也公布了开学时间 , 明确了江苏省各类学校自本月底也就是3月30日起分批次、错峰开学 。 其中高三、初三3月30日开学 , 小学其他学段、年级做好4月7日开学的准备 , 高校做好4月13日开学的准备 。
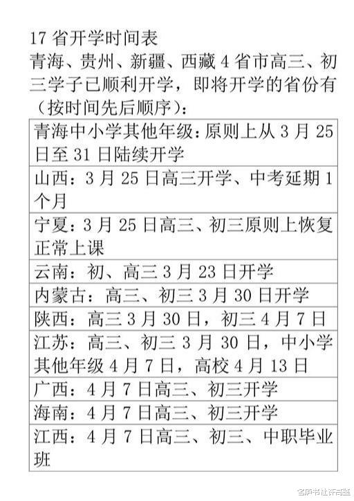
目前全国已经有17个省公布了开学时间 , 其中青海、贵州、新疆、西藏四个省市的高三、初三学生已经顺利开学 , 并且防控的效果远超预期 , 没有出现新感染者 , 其他即将开学的省份如下表:
从以上信息我们可以看出 , 大部分省市都优先让初三、高三的学生开学 , 而对小学以及幼儿园的开学时间保持谨慎 , 江苏省是第一个明确小学开学时间的省份 , 也为其他省份开了一个好头 , 相信其他省市也会陆续跟进 。
根据相关权威媒体报道 , 豫、陇、辽、鲁、浙、黑、粤这七个省份由于受到境外输入病例影响 , 开学时间或许要延迟 , 但是从目前的防控效果来看 , 海外输入病例也基本得到了控制 , 相信延迟的时间也不会太久 。
有些网友质疑 , 现在新冠病毒疫情已经得到了全面控制 , 每天新增的感染人数每个省就几个 , 有些省份甚至早就清零了 , 要知道每天感冒的人数都比这个多得多 , 也没见大家这样紧张 , 并且举例说 , 自己周边好多人早就不把新冠病毒当回事了 , 好多人在单位甚至都摘下了口罩 , 如果街道上没人管 , 相信早就没人戴口罩了 , 认为教育部门不需要太过紧张了 , 建议所有省份都应该开学 , 让孩子们尽快回到教室 。
大部分家长却并不想太早开学 , 虽然新冠病毒肺炎已经得到了全面的控制 , 但是说到开学 , 还是忧心忡忡 , 全班五六十号人挤在一个教室里 , 学生们彼此间的距离都小于一米 , 万一有一个学生被感染了 , 那后果不堪设想 , 要知道新冠病毒比我们想象地要狡猾的多 , 前几天不是还报道好多已经痊愈的感染者复阳了吗 , 希望教育部门一定要谨慎开学 。
网友们认为这个时候适合开学吗?你认为什么时候才能开学?全国清零了以后吗?请在评论区发表你的看法 , 我们一同讨论 。
推荐阅读
- 高考@宣布开学省份已超大半,高考延期无望?网友:五地不开学就有希望
- 「」全国开学情况:17省开学时间明确,7省4月初有望,10省市还需等待
- 『高考』22省市确定开学时间,6省有望开学,4省近期无望,学生:我快疯了
- 「云南」这两省的高考生等来坏消息,一省被叫停,一省被延迟,开学好难!
- [教育厅]省教育厅重磅通知,原定开学时间将推迟,家长拍手叫好
- #哈佛大学#天津“开学”最新通知,开学顺序最独特,返校方式最硬核
- #河南#高考大省又添确诊病例,开学时间恐继续推迟?学生和家长:急得头发都白了
- 「幼儿园」教育局发开学通知,小学4月9日开学,幼儿园4月13日开学
- 『高峰』开学高峰已定?多省公布开学时间,这两省却迟迟没有开学风声!
- 高校■究竟何时才能全面开学?各大高校又是何时开学?教育部:通知来了
